DHCP
DHCP (Dynamic Host Configuration Protocol,动态主机配置协议) 和 BOOTP(Bootstrap Protocol,引导协议)这两个网络协议,用于在计算机网络中为主机用于分配 IP 地址、子网掩码、网关、DNS 地址、NTP 地址等网络参数。
-
BOOTP 是一种静态的协议,是一个早期的网络协议,主要用于在启动时分配 IP 地址。它需要手动配置客户端的 MAC 地址和 IP 地址,不支持动态分配 IP 地址,因此使用起来比较麻烦。现已被 DHCP 取代。
-
DHCP 是一种动态的协议,它支持自动分配 IP 地址、支持动态 IP 地址池、IP 地址的租赁和续租、网络配置信息的更新(如 DNS NTP 地址)、支持 IPv6 等。使得网络管理员可以更轻松地管理网络。
总的来说,DHCP 是对旧协议 BOOTP 的增强,更易于管理和更适合大型网络环境,是目前应用更广泛的网络协议。
DHCP 是应用层的协议,客户端使用 UDP 68 端口,服务端使用 UDP 67 端口。
本节将介绍 DHCP 协议的工作原理。常见 DHCP Server 的配置详见下列文章。
🗃️ ISC DHCP
2 个项目
📄️ FAQ
补充
DHCP 协议工作原理
DORA Process
DORA Process 是 DHCP 协议中的一种流程,也是 DHCP 协议中的一个重要组成部分,包括 Discover(发现)、Offer(提供)、Request(请求)和Acknowledge(确认)四个步骤,用于为网络设备分配IP地址和其他网络配置信息。

下面我们来看一下DORA Process 的工作过程简述:
- DHCP Discover - [广播]
- 客户端没有任何 IP 地址,所以使用 0.0.0.0 作为源 IP 地址,发送 DHCP 广播请求(DHCP DISCOVER 报文),以查找 DHCP 服务器。
Source IP: 0.0.0.0
Destination IP: 255.255.255.255
Source MAC: DHCP Client Machine MAC Address
Destination MAC: FF:FF:FF:FF:FF:FF
- DHCP Offer - [广播]
- 当服务器接收到 Discover 请求时,它会向客户端响应 DHCP Offer 请求,提供可用的 IP 地址和租约信息(包括子网掩码、网关地址、租用期、DNS 地址、NTP 地址、提供响应的 DHCP 服务器的IP地址等)。
Source IP: DHCP Server IP Address
Destination IP: 255.255.255.255
Source MAC: DHCP Server Machine MAC Address
Destination MAC: DHCP client MAC Address
- DHCP Request - [广播]
- 当客户端收到 Offer 应答信息后,客户端会从众多 DHCP 中选择一个 DHCP 的分配的IP地址。同时客户端还会向网络发送一个 ARP(Address Resolution Protocol,地址解析协议) 包,查询网络上面有没有其他机器使用该 IP 地址。如果发现该IP 地址已经被占用,客户端则会送出一个 DHCPDISCOVER 数据包给 DHCP 务器,拒绝接受其 DHCPDISCOVER,并重新发送 DHCPDISCOVER 信息。
- 然后客户端将以广播方式发送 Request 请求消息。(在 Request 信息中包含客户端所接受的IP地址,既通知它已选择的 DHCP 服务器,也通知其他 DHCP 服务器,以便释放它们保留的IP地址。)
Source IP: DHCP Server IP Address
Destination IP: 255.255.255.255
Source MAC: DHCP Server Machine MAC Address
Destination MAC: DHCP client MAC Address.
客户端选择第一个接收到的IP。谁的IP先到客户端的速度是不可控的。但是如果在配置文件里开启了 authoritative 选项则表示该服务器是权威服务器,其他DHCP服务器将失效,如果多台服务器都配置了这个权威选项,则还是竞争机制。
- DHCP Acknowledge - [广播]
- DHCP 服务器接受到 Request 信息后,将已保留的IP地址标识为已租用,并以广播方式发送一个 DHCP 应答信息(DHCPACK) 给 DHCP 客户端,该信息包含IP地址的有效租约以及其他配置信息。
Source IP: DHCP Server IP Address
Destination IP: 255.255.255.255
Source MAC: DHCP Server Machine MAC Address
Destination MAC: DHCP client MAC Address
如果DHCP 客户端和服务器位于不同的逻辑网段(如多个vlan或不同子网),则可以使用 DHCP Relay 中继代理充当转发器,在不同网段之间通过路由将 DHCP 广播包的内容通过单播的方式转发给 DHCP 服务器。
即 DHCP Relay 中继在收到 dhcp 广播后,会广播改为单播,单播封装的源ip就是其收到这个广播的接口地址,dhcp 服务器根据这个接口地址选择 dhcp 池。
客户端何时会触发 DORA Process?
当客户端处于以下四种状态之一时会触发 DORA Process
- 初始状态:当客户端首次启动或重新启动时,它处于初始状态。
- 重新请求租约状态:当客户端的IP租约过期或在一定时间内未能成功续租时,客户端会发送DHCP请求消息以请求新的IP租约。此时客户端处于重新请求租约状态。
- 释放状态:当客户端不再需要IP地址时,它可以向服务器发送DHCP释放消息,以释放已经分配的IP地址。此时客户端处于释放状态。
例如在 Windows 中,为了释放和更新DHCP分配的IP,我们使用如下命令:
在 linux 中使用
ipconfig /release
ipconfig /renewsudo dhclient -r
sudo dhclient -r eth0
# -r表示release(释放)
sudo dhclient
sudo dhclient eth0 - 拒绝状态:当服务器向客户端分配的IP地址与客户端所处的网络不兼容时,客户端会拒绝接受分配的IP地址。此时客户端处于拒绝状态。
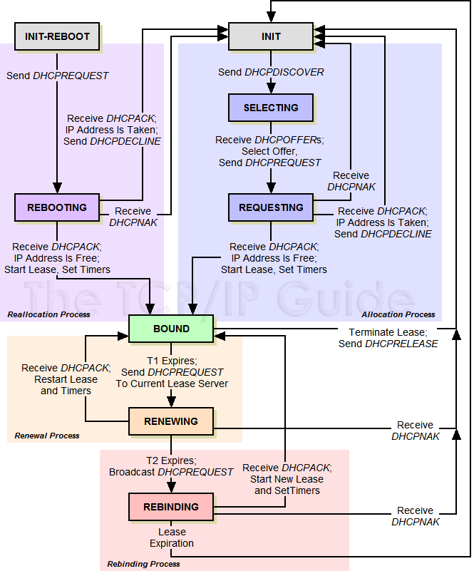
DHCP 客户端状态机
DHCP 客户端状态机是指 DHCP 客户端在执行 DORA Process 流程时所遵循的状态变更机制,包括初始化、选择、请求、绑定等状态,用于协调客户端与DHCP服务器之间的通信,以获取网络配置信息。
- INIT 状态:
DHCP客户端第一次启动时,处于INIT状态(初始化状态)。客户端使用端口 67 广播 DHCPDISCOVER 消息(带有 DHCPDISCOVER 选项的请求消息)。 - SELECTING 状态:
客户端发送DHCPDISCOVER报文后,进入选择状态。那些可以提供此类服务的服务器以 DHCPOFFER 消息响应。在这些消息中,服务器提供了一个 IP 地址。他们还可以提供租赁期限。默认值为 1 小时。发送 DHCPOFFER 的服务器会锁定所提供的 IP 地址,以便其他任何客户端都无法使用该地址。客户端选择其中一个提议并向所选服务器发送 DHCPREQUEST 消息。然后它进入请求状态。但是,如果客户端没有收到 DHCPOFFER 消息,它会再尝试四次,每次间隔为 2 秒。如果没有对任何这些 DHCPDISCOVER 的回复,客户端将休眠 5 分钟,然后再试一次。 - REQUESTING 状态:
客户端保持在请求状态,直到它收到来自服务器的 DHCPACK 消息,该消息创建客户端物理地址与其 IP 地址之间的绑定。收到 DHCPACK 后,客户端进入绑定状态。 - BOUND 状态:
在这种状态下,客户端可以使用IP地址直到租约到期。当达到租期的 50% 时,客户端发送另一个 DHCPREQUEST 请求续订。然后它进入更新状态。处于绑定状态时,客户端也可以取消租约,进入初始化状态。 - RENEWING 状态 :
客户端保持在更新状态,直到两个事件之一发生。它可以收到 DHCPACK,更新租用协议。在这种情况下,客户端重置其计时器并返回到绑定状态。或者,如果未收到 DHCPACK,并且 87.5% 的租用时间到期,客户端将进入重新绑定状态。 - REBOUND 状态 :
客户端保持重新绑定状态,直到三个事件之一发生。如果客户端收到 DHCPNACK 或租约到期,它会回到初始化状态并尝试获取另一个 IP 地址。如果客户端收到 DHCPACK,它将进入绑定状态并重置计时器。
下图为 DHCP 客户端部分状态机:

此图显示了 DHCP 客户端使用的部分状态机。彩色背景区域显示了 DHCP 客户端在通过四个主要 DHCP 进程时所进行的转换:分配、重新分配、更新和重新绑定。
这只是部分状态机的总结,并没有显示所有可能的事件和转换,因为它已经足够复杂了。
DHCP 租约种类
DHCP为设备分配IP地址的三种方式:
-
静态分配:
这种方法需要匹配客户端 MAC 地址,看是否能在静态租约表中找到对应的项,若能找到就把IP分配给他。
静态表中的IP不能被其他客户使用。
通过MAC地址给客户端配置固定IP也会优先于动态分配。 -
动态分配:
使用此方法,DHCP 会自动将 IP 地址永久分配给从可用地址池中选择的设备,通常 DHCP 用于为客户端分配临时地址,但 DHCP 服务器可以允许无限的租用时间。具体过程如下:- server 试图分配给 client 上次分配过的 IP,在这之前检查这个 IP 是否正在使用。
- discover 中含有 request ip 时,检查该 IP 是否在地址池范围,是否正在使用,是否到期,是否是静态 IP 等。
- discover 不含 request ip,从地址池上寻找一个最小的可用IP分配。
-
租赁时间分配:
在这种方法中,DHCP 服务器将从地址池中分配 IP 地址一段时间或在服务器上配置的租约,或者直到客户端通知服务器它不再需要该地址,客户端将收到它们的配置属性是动态的,先到先得。
DHCP 续租 [单播]
DHCP 续租请求从 DHCP 客户端直接发送到 DHCP 服务器,以在 IP 地址租用时间的 50% 后更新 IP 地址分配。
- T1 时刻是租期到一半的时候,T2 时刻是租期到 87.5% 的时候。在 T1 时刻 客户端会单播一个 DHCP Request 报文给服务端 ,请求续租 IP 地址。如果客户端收到了 DHCP Ack 回应报文,则说明续租成功。
- 如果直到 T2 时刻,客户端都未收到 DHCP Ack 回应报文,那么会广播发送一个 DHCP Request 报文,继续请求续租 IP 地址。如果客户端收到了 DHCP Ack 回应报文,则说明续租成功。
- 如果直到租期到期, 客户端都未收到 DHCP Ack 回应报文,那么必须停止使用原来的 IP 地址。 客户端将从发现阶段开始,重新来申请一个 IP 地址。
参考文档
- 关于 Dora 进程描述详见:What Is The Dora Process?
- 更多状态机内容详见:DHCP General Operation and Client Finite State Machine
- DHCP 报文内容详见: DHCP Message Format